2天1夜的旅行对于漳州港来讲真的是太短了,漳州港的风景绝对值得让你逗留在这个城市好几天。
漳州港的大海,碧蓝清澈,沿着这条海岸线,让你欣赏到最美的漳州港海岸。
Day1:南太武生态公园-静湖)--静湖公园--老子像--黄金海岸线
Day2:南炮台公园--美伦山庄--海错馆--嘉庚学院
到陌生城市旅游,交通是最关键,搬起小板凳做好笔记哦!
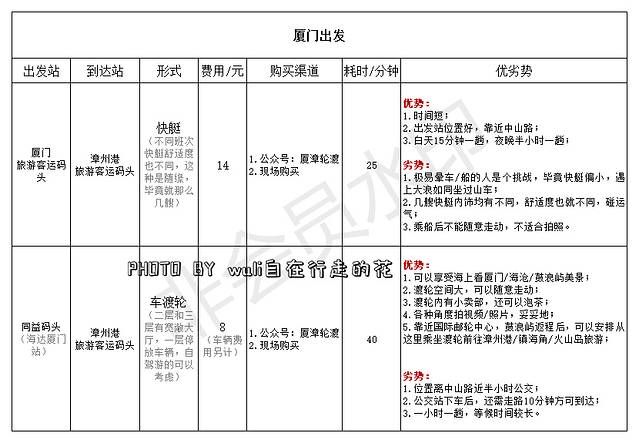
厦门如何到漳州港呢,请看下图:

漳州港公共交通,请看下图:


厦门旅游客运码头

要乘坐快艇粗花~25分钟足以
偏爱爬山的我,一般都会先去南太武生态公园,穿过静湖山庄的牌坊,去看看溪潭的“精卫填海雕塑”、走走木栈道、看看那群可爱的黑天鹅。

溪潭--静心亭

溪潭--木栈道/木屋
绕溪潭一圈后便去爬南鼎山,南鼎山的石阶多且高度有些高,事实上不是特别适合部分人攀爬,胜在中间有一段路可以聆听叽叽喳喳的鸟鸣声,超级治愈。登上南鼎山顶,可以眺望对岸的厦门、蓝色大海,其他就没什么。沿着另一个方向下山,即可向着静湖出发。

静湖是在山顶上的一个湖泊,也是漳州港最早吸引我的宝地;特意修建的木栈道台阶吸引许多跑步、爬山的人,从山脚到山顶基本在20分钟,途中好几处摩崖石刻、小溪流还是值得驻足欣赏、拍照一番。


快到静湖时,回头远眺,是可以瞧见厦门双子塔的;坐在静湖边上极具韵味的红色长廊吹风、看山、湖、海,听着偶尔的虫鸣鸟叫,是极其舒服,完全放松自我,有时候还想着带上瑜伽垫来这里练习,绝对好棒。

远处便是厦门双子塔

静湖旁的长廊
绕着静湖一圈,就可走到老子像,第一眼看到此处的老子像想起的却是泉州清源山的老子像。老子像四周满是当地人种植的杨梅园,杨梅采摘季可是十分热闹。
一般人逛到此处便直接按原路返回,但我们更喜欢的是沿着老子像后的山路,穿过杨梅园,一片正在开发建设的房子赫然映入眼帘,沿着宽广的马路下山,向右可以直接到嘉庚学院,那里是最多美食聚集的地方,向左自然是回公寓洗漱一番,再出门寻觅美食、欣赏夜间漳州港。
走在这段山路上,不仅可以观赏拔地而起的各式高楼建筑,更是可以瞧见远处的双鱼岛。双鱼岛至今也没去逛过,以后有机会再去瞧一瞧。
夜里是很推荐漫步黄金海岸的,绵延海岸线好几公里,可以坐在长椅上,看对岸灯火璀璨的厦门,碰上好时机还可以听到学生们的音乐会;安静的夜晚散步是对一天辛苦爬山的最好慰藉。

黄金海岸吹着海风、看海上夜景、厦门双子塔、演武大桥
第二天一早将行李寄存前台,可以到南炮台公园看看,南炮台公园是和厦门的胡里山炮台隔海相望的,感受炮台的威武;爬到高处,还可以俯瞰海岸边建设中的小区。

看着蓝天、大海、极具欧式风情的小区建筑,瞬间以为穿越到某个欧洲小城。

美伦山庄适合家庭游或者多人游住宿,对我们个人行的人来说是拍照打卡的好地方,不论是转角的藤蔓、还是大片的草地,穿上美美的衣服,总是能出大片。


看过夜晚的黄金海岸,来瞧一瞧白日里的黄金海岸,依旧有着不一样的风情,来这里跑步是超棒的。

走过几公里之后,便会看到一个蓝白相间极具特色的建筑--海错馆,在这里,你可以看到各路海洋家族成员,这里不仅是海洋展览馆,也有进行海洋科普宣传,可以更深入的了解和接触可爱的海洋生物。

海错馆
二楼以上的户外露台空间视野宽广、毫无遮挡,也可以清晰瞧见厦门、漳州港的沿海大楼、双鱼岛大桥,可以说是摄影大神创作的好地方,我们自然也是可以凹出各种有意思、好玩的大片哦!


黄金海岸线

双鱼岛
到厦门必打卡厦门大学,到漳州港自然不可错过嘉庚学院,不论前世故事是什么,但嘉庚学院内的美景也是超赞,足球场、校道、湖泊,都是拍照好地方,还可以看那些充满青春活力的少年们,自己也会有充满电的感觉!

一般回程我都是会选择乘坐渡轮,坐在渡轮的二层露台,40分钟的时间看看漳州港、海沧、鼓浪屿、厦门的夜景,让海风吹散我不舍离去的心情。


哎,先别急着走,怎么都只有玩的
到漳州港玩住哪里?吃哪里呢?
不要担心,正准备告诉你呢!
漳州港的酒店、民宿虽然不多,但还是可以根据自己的喜好、行程安排选择。参看下图。
我个人倾向于选择民宿类或是小公寓类型,一是别具特色,二是空间大,当然,也要根据城市情况而判断。


预定的是寓见酒店,大开间、冰箱洗衣机烧水壶等一应俱全、阳台满足泡茶看景的小心愿。

卡达凯斯的美食店在经营的餐饮店不多,可选择性少,选择的两家店幸而没有踩坑,味道都不错,位置也近,就在公寓楼下--“流芒甜品休闲站”、“阳光海岸COFFEE”。





如果想吃更多家常菜之类的,只能乘坐公交车前往嘉庚学院北门、南门。
从漳州港旅游客运码头到嘉庚学院,可以一睹如画般的港口,可以驱车兜风,也可以饱览清晨日出傍晚日落……整个旅行线路围绕着漳州港的海岸线,对于喜欢大海的人来说是极好的选择。
欢迎到漳州港的大海边走一走,感受漳州港的热情、感受漳州港的海浪。
评论(0)
写评论...