去年春节前去了泰国的普吉岛,大家玩的很嗨,也对泰国成熟的旅游和良好环境留下了较好的影像。趁着亚航的大促,6月份便定下了今年春节前的重庆-曼谷-清迈的机票,价格不错。早就听朋友说泰国清迈是个不错的地方,从攻略上也饱览了各种精美的照片,特别是小清新风格的,很是期待。这次把老父亲一同叫上了,来了次家族游。玩完后,总的来说还可以,但也需要因人而异。接下来,把这次的感受给大家分享分享。。。。。。为保证真实再现清迈当地风情,所有照片均没有做任何修饰和美化,望大家包涵。
时间:2015年2月中旬
第一天 启程
第二天 清曼寺、帕抱寺、清韵寺、罗摩利寺、帕辛寺、契迪龙寺、盼道寺、三王纪念碑(清迈)
第三天 世博园、素帖山双龙寺
第四天 清迈3D艺术馆
第五天 清迈-拜县
第六天 拜县摩托车骑游
第七天 拜县骑大象
第八天 马哈湾寺、圣方寺、布帕兰寺
第九天 清莱白庙、黑庙
第十天 清迈丛林飞跃
第十一天 回程
出行人员:1老人,2成人,2小孩
费用大致构成——
交通费:高速过路费150元,油费400元,停车费220元
机票:国际2飞+泰国国内2飞=7200元(含部分选座、行李托运费)
重庆住宿:免
清迈住宿1:2间房4晚共1500元
拜县住宿:2间房2晚共1200元
清迈住宿2:2间房3晚共1600元
曼谷住宿:1间房+1加床共530元
日常消费:6000元
其它消费:3D艺术馆门票165元,清迈1日游包车460元,清莱1日游包车720元
小计:21000元
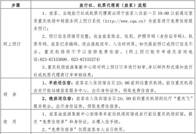
1.凡是13:00前从重庆江北国际机场起飞的特定区域(具体请到网上查阅)旅游的国际航班,可享受头天在机场的免费住宿服务,具体流程见下图。请注意,一定要在官网上预订免费住宿,成功后才能办理。早班送住宿是到国内航站楼出发厅旅客服务中心登记,再到到达厅游客集散处领劵。

飞机场要分发出入境卡,请参照下图填写,中国人不需要填写入境卡的背面。乘坐亚航的国际航班都必须到柜台办理手续,拉杆箱都要称重,而且是严格执行1件7公斤(2人1个包14公斤不行),背包一般不称。

有提前换汇的朋友,可以直接在机场的ATM机上取,汇率比到城里兑换划算了不少,其他银行不太清楚,成都银行取款只需要50B一笔的手续费,还是不错的。

清迈的双条车是最便捷的交通工具,但其颜色是有特定含义的,大家一般选择红色即可。

清迈到拜县130多公里,单边需要3小时,如果有特别怕晕车或者经济可考虑的朋友,不妨考虑坐小飞机去拜县,25分钟。可在下图中的网站上订机票,2000泰铢左右,旺季每天往返一班,应尽量提前预定。

如果购买了AYA的车票到拜县,AYA公司有提供免费的接送,但是要注意酒店位置是有限制的,有些要付钱,请参考下图。拜县有不知一家公司经营拜县到清迈的车票,都是150B,因此如果你无法确定返程时间可以到拜县再买票。只要不是春节之类的绝对旺季应该没有问题,我们是春节前1周去的,很方便。

最后我要专门说说选择清迈旅游的感悟,不一定对但却是我真实感受。如今好多攻略里的照片极尽创意,有些更是修饰美化,攻略稍有提及当地真是的情况和环境,大多是将自己最美好的那点感受与大家分享,有些更是纯粹的个人美照秀,这让那些没有去过的朋友觉得简直是人间天堂,给人无穷遐想。我个人觉得:如果你对佛教文化或建筑没有一点感觉,加上你对照相和被照不敢兴趣,,那我认为你不太适合来清迈,这里没有如诗如画的风景,没有丰富多彩的夜生活,也没有寂静雅致的环境。白天干净整洁的城市不能掩盖汽车摩托的喧嚣杂乱,周日夜市的热闹也不能掩盖众多的偏颇破旧的小巷。这里的泰式餐厅没有普吉岛的菜式丰富多味。随处可见的佛堂会让您很快丧失兴趣。但这里确实许多人得天堂,一个人闲逛在小巷,或在咖啡店里看书一个下午,我也不知道是什么吸引他们,邓丽君歌中的小城。
许多人趋之若鹜,不惜吐上一路,3个多小时700多个弯来到拜县,在这里如果你不亲自感受一下摩托骑行,或者不是一个忠实的小清新粉丝,那这里绝对不值得你专程来一趟。客观的说,论环境这里就是一个典型的乡村农家乐,讲条件大多都只是个乡村农家乐。可骑着摩托,感受这无处不在的小清新,这才是拜县的精华。
唉,为什么没有从成都直飞曼谷或清迈的廉价机票?无奈,只能从重庆转了,能省不少银子。而且,重庆机场针对下午13::0前的国际航班,都提供机场酒店免费住宿(相关内容可见旅游小贴士),但需要提前在机场官网上预订,大家不要忘了哈!
本着节约才是硬道理的理念,如果坐动车,来回要1000,而且有老有小,很不方便,还是开车去重庆吧。机场酒店停车50元1天,太贵了,只好又停在去年淘宝上预订的晚晴园停车场,20元1天,离机场近,可以安排有偿接送,值得推荐。
清迈机场离古城区比较近,机场出租比较方便,按人数价格不同,我们5人收了250B,2人-4人应该120-200就够了,乘坐双条车需要30B/人。如果到达时间晚,最好预订接机车辆,否则很可能会被要高价哟。
机场有出租车登记处,在这里登记,工作人员记录地点然后告诉价格,然后统一安排。旁边就是租车公司的窗口,方便租车朋友办理手续。

折腾了一天,入住清迈预订的第一家酒店。酒店还是在AGODA上预订的,Roseate Hotel 红燕酒店。酒店是13年新修了,相对比较现代的,国人入住的较多,位于古城北门旁,知名度还可以。酒店右边不远就是7-11,左边城门外有夜市,网上出名的凤飞飞猪脚饭就在那里。酒店早餐还可以,房间比较大,但没有什么泰式风味,酒店周边也有一些餐饮可供选择。


2月的清迈天气晴朗,少雨,城市虽比不上曼谷的现代,但交通人气也是很旺。大街上干净整洁,随处可见鲜花装扮。



清迈素来以寺庙居多,各种游记和攻略上都有详细说明,这里就不重复了。今天上午选择了离酒店比较近的四个参观。话不多说,上图。



这个是?榴莲

寺庙里的小景值得品味

各种形态的大象是清迈的一大特色

从清曼寺出来,走过古城护城河,在一个不起眼的地方走入了帕抱寺。寺庙很古朴,人少,也相对比较破旧,一角有个中式风格的古塔建筑,是这里的特色。



不远处就是清韵寺,这个街边的寺庙,有个金色大佛。

沿着古城护城河一路前行,随处可见大象的标志。


罗摩利寺离北门步行也就十分钟,古朴的佛塔和大殿,是个很有味道的地方,游人相对较少。



2月的清迈气温16-32,早晚比较凉爽,中午太阳还是很晒,返回酒店小憩,下午2点出发继续游览。考虑帕辛寺较远(1.5公里),于是全家乘坐双条车(20B一人)。几分钟后,就来到了清迈最为有名的帕辛寺。这里游人和香客众多,人气旺呀!

帕辛寺是清迈唯一要交纳门票的寺庙,筹集的资金主要用作庙宇的维修翻新。门票30B一人,孩子免费。


帕辛寺出来一路东行,大约500米就到了契迪龙寺。契迪龙寺是清迈最宏伟高达的建筑,由于地震的影响,目前的佛塔只有60多米,以前的更为壮观。




大殿较帕辛寺更为金碧辉煌。


偏殿还有一尊卧佛。

盼道寺离契迪龙寺仅一墙之隔,寺庙占地不大,大殿更为古朴,为木制建筑,有许多经幡。



几个小和尚正在维护养殖的花木。

从盼道寺出来,向北行不远,便来到了古城的中心,三王纪念碑,没有什么可看的,是当地集会活动的地方,市场有民间艺术歌舞表演。然后,顺着往北步行10余分钟,便可回到红燕酒店。

提前在淘宝上包了个11座面包车,上午去世博园,下午去双龙寺。行程比较轻松。车子很准时的来到酒店门口等待,车况还不错,就是5个人坐有点浪费。

早上来到了Royal Flora Rachaphruek,它的前身是在清迈举办的世界园艺博览会,后来泰国政府把它保留下来,成了一个经常举办花会等活动的场所。平时游客来得不多,但却是这次清迈之行我觉得最值得推荐的景点。
花园依山而建,地势开阔,沿途景色不错。景点在攻略中排名不靠前,来得人不太多,但却是一个非常不错的地方。

门票不贵,大人100B,孩子50B。我们去时正好是花卉展,一进大门,漂亮!!!我最喜欢花了,园林感十足、




值得特别推荐的是,公园有观光车,车票对于国人来说便宜呀1(20B一个人,孩子10B)。车子绕着公园单向行驶,循环发车,一般15分钟1班,人多时发的要勤些。里面设有9个站点,站点附近都是一个个主题景点,游玩后原地上车,继续前进,对于我们有老有小的来说很不错。




加载更多
中午专门去了宁曼路的建南餐厅,网上推荐的,味道还可以,价格公道。旁边就是大名鼎鼎的MANGO TANGO,但是没有去尝试。


午餐后就是今天的第二个景点,也是来清迈必去的双龙寺。路过清迈大学,就不随大众去参观了,直接上山,上山的路弯道很多,建议不要骑摩托前往,车辆也多。

双龙寺不太大,1小时可以逛完,进入寺中有点类似曼谷的大皇宫布局,但要小的多,也还算金碧辉煌。




寺旁有个观景平台,天气好可以俯览清迈城,这里也有夸张的三角梅。游玩刚好下午3点,普屏皇宫和世博园有点类似,考虑天气很热,便放弃直接返回酒店了。

明天一早要坐车去拜县,今天比较放松,只准备去3D艺术馆,没有其它安排。清迈3D艺术馆位于古城外,在香格里拉酒店附近,双条车前往很方便(20B/人)。票是在淘宝上预订的,大人小孩都是33元,直接买票要300B,不知有没有优惠。如果在汉清迈等旅行社预订一些项目,可以送3D票,大家可以咨询下。

D艺术馆大约需要2小时,如果你和朋友又喜欢创意摄影,那玩个半天都不觉得久。在这里,你可以参照别人的创意留下精彩的瞬间,也可以发挥你自己的想象,随意构图。不多说,上图。









加载更多
今天一早起来等候AYA公司的接驳车,准备去拜县。去拜县的查票是老婆在AYA微信上买的,上车付款,1个人往返300B。果真像许多游记里面写的,AYA的司机到酒店晚了30分钟,原定8:30出发的最后9:00出发。
本想租车自驾去拜县,实地走了一趟,发现坐车是明智的选择,对一般人来说,去拜县的路有2小时左右的山路,弯多路陡,对于我们这些四川司机来说都恼火,至少速度上要大打折扣。山路容易晕车,加上AYA的个别司机急弯不减速,特别是快到拜县的20多公里,哪叫一个快呀,儿子终于吐了。回程时司机过弯时要开得慢些,就没有晕。
拜县预订的本康科德派酒店是这次清迈之行最满意的,价格实惠,酒店内部环境很好,算得上乡村花园酒店。



酒店到处都充满了色彩,小清新们应该很喜欢。

黄色二楼的二层就是我们的房间,两间紧挨着,方便照顾老人和孩子

房间里设施虽然简单,但齐全、干净整洁,大小也适中。

坐在二楼阳台就能看见酒店的标志建筑,黄色的风车,所以当地人也叫这“风车酒店”。


泳池旁的是另一种房型。

这是SWEET房型。

酒店离拜县AYA服务中心大约3公里,就在公路加油站旁的路口进去。酒店提供免费的接送服务,很贴心,只需要电话然后10分钟后即可,同时晚上去拜县逛夜市也可以预约接送。酒店入住完毕,吃过午饭后搭车到AYA租摩托车。
这里要提醒下:如果你着急下午骑摩托,最好上午或中午前在AYA下车后就马上租,要不下午就没有什么可以选择了,我们去时好多租车店摩托车都没有了。特别是只有AYA租车行能提供保险,后面会提到它的重要性。
没有办法,只能闲逛。当地也有提供一日游的服务,一人300B-500B左右。如果仅仅去云来或者是美茵寺,需要500B一车。觉得不太划算,于是一路散步来到了PAI河边。这里可以喝茶、休息,倒也悠闲自在。



晚上7点,陆续来还车的人多了,在AYA租了两个110cc的摩托。140B/台/天,想想国内公园里租个自行车还要20元/小时,真是划算。提供车损险和盗抢险,都是40B/天,保险起见,买了。趁着天还没有黑透,摸索回了酒店(此处迷路找路省去1000字,建议大家还是弄个导航或者地图)。期待明天的摩托车骑行!!!
一早起来,在酒店用过早餐后,收拾出发。我载着老爷子,老婆载着2个小朋友。出发了!!!

刚出酒店,开了几分钟就到了大树秋千。老婆第一回开摩托,错车时一紧张,结果车身没有掌握好(摩托车重),连人带车倒在了路边浅沟里,还好,人车均没有受损。

这就是黄房子,咋和攻略上的差距这么大呢?



一路骑来,小心翼翼,大约20分钟,来到了拜县大峡谷。路边停好车,头盔挂在车上,放心,在这里很安全,国内就不好说了。沿着石梯上行几分钟就来到了峡谷上端。

说是峡谷,到有点像黄土地区的冲沟沟壑,还是挺深的,特别是路窄,上面有许多风化的细砂,上下攀爬时特别滑,去往峡谷深处的毕竟道路上有局部需要爬上爬下,老人孩子特别不方便,安全起见,没有进入,在上面开阔出稍事休息。


这里来照个明信片。

喜欢挑战的朋友还是可以继续探险的。我们据悉骑行,在公路上迎面吹着风,那叫一个爽呀。十多分钟后,来到了网上无数精彩照片诞生处-二战纪念桥。

其实实地观看二战纪念桥,一点也没有出彩的地方,非常平常的一个景点,当地人为了游客拍照添设的摩托车等物件到时给这座不起眼的桥添加了几分新鲜感,特别是海盗船长的表演配合,使得喜爱摄影的朋友在这里获得了许多乐趣,毕竟旅游就是靠心情三。我们去的时间不巧,没有碰到船长。


我们没有选择环线骑行,直接沿原路返回,不一会,就来到了路边的草莓园。


草莓园所处环境颇佳,远山绿树环绕,加上精心打造的装饰,是游客必来的景点。这里卖的草莓不便宜,买了几瓶草莓饮料,稍事休息。

这个小清新之地肯定要臭美几张。




加载更多
出了酒店,离的最近的就是粉红房子,这个地方其实就是拍几张照片,没有太多可以看的,但确成了当天最让人印象深刻地地方。进入酒店有个小陡坡,我是推车上去的,为了保险老婆也叫孩子们下了车。等我把车刚刚挺好,只听背后咣当一身,转身一看,老婆倒在路边沟里了。原来,老婆觉得推车重,想给点油轻便,结果也是油加大了,摩托一下前窜,她只有握着龙头一路小跑,直到车倒在几米外的沟里,老婆也跟着摔倒了,摩托车后视镜也摔碎了,老婆身上没有明显的伤,第二天才浑身疼。

由于摔了一跤,所以接下来的路大家都骑得小心翼翼,过街全是熄火推过去的,去云来的公路坡度起伏大,上坡不敢开太快,下坡又不断捏刹车,开得好紧张哟。过了南湖村,一路都是陡坡,最后车至云来前的一个陡坡,是在不敢开上去了,只好停车在路边步行。

一上陡坡,地势变开阔了,这里就是云来。云来是一个半山坡,地形较为平坦,周围群山环绕,能俯瞰全拜县,是个登高远眺的好地方。现在,云来需要大人支付20B的门票,然后可以免费喝茶,吃香蕉(好像不太熟)。地方不大,呆的时间因人而异,听说是看日出的号地方。









休息了半个小时后,我们一行下山了,顺便去看了下沿途经过的南湖村。
加载更多
今天是周日,下午要返回清迈去见识周日夜市。来的时候就在酒店预订了今天上午的骑大象,大人小孩子都是400B一小时,在拜县也看见过大人400B,小孩200B的报价。淘宝上的报价要150元/小时,1.2米以上都算大人,因此觉得还可以。
早上9点车子准时来接,拜县的象营基本都位于摩托车骑行环线的南线,沿途有不少家饲养大象的。拜县的象营没有像清迈的那么大,骑象活动安排也较为单纯(清迈可以看大象表演、骑象、牛车、漂流等),但我自己到觉得这样更有感觉,人也比较少。大象骑行,一般是田园一段,再沿着河滩或过河,最后公路上行进一段,如果时间长的话还可以去树屋度假村离转一圈(1.5小时500B)。
大象太高,只好从高台上上去。


应你要求,你也可以自己骑在大象头上,这样感觉又不一样哟。



闺女开始不敢骑,后来看哥哥去了,也吵着要骑。


上公路了。


拜县的骑象商业气息要淡的多,驯象师也不太和游客说什么喂大象和小费的事情,最后看你喜好可以自愿给或者买香蕉喂大象。
回到酒店,趁着出发前赶紧在酒店里照相留念。

加载更多
下午顺利返回清迈,这次入住的是之前预订的长莫旅馆。长莫旅馆在网上的人气很旺,它是一个民宿,设计感很强,房间设施较为简单,酒店干净整洁。酒店位于塔佩门附近AMORI背后的小街,步行200米可到,相对比较安静,还是很不错的地方。






晚上去参观了著名的清迈周日夜市。这里谈谈我对夜市的看法,夜市上是吃小吃和当地特色饮食的集中地;冰沙和果汁饮料也很丰富;夜市的环境不太满意,街道窄,人太多,老人孩子逛起来比较累;夜市上的东西价格也比较乱,大家还是要多比较讲价,比如有的地方木刻大象标价150B,可有个摊位相同的喊价要几百B。总之,因人而异吧,喜欢的就多逛逛咯。
长莫旅馆早餐比较简单,美食套餐100B一份,味道还可以,只有一个厨师,因此需要等下。
今天安排比较轻松,主要是参观酒店附近的3个寺庙。顺着塔佩大街步行均可很快到达。





前两个都没有什么名气,人也取得很少。这个是“泰囧”电影的取景点,就是徐峥他们和当地文物走私贩打斗的取景点,来得游人比较多。

寺院里又有许多萌萌的塑像,特别是背景中唐老鸭,尤其被国人熟知。




2个小时左右,3个寺庙都转完,大家都不是信佛之人,这几天寺庙看的都有些审美疲劳了,走走来到了周日夜市起点,著名的塔佩门。现在的塔佩门没有了昨夜的喧嚣,除了一群鸽子外,没有太多的游人。当然个人觉得也没有什么好看的。









这里除了喂鸽子,还可以喂鱼,旁边就有卖饲料的,这里的鱼好大哟!
今天包车去清莱,之前犹豫了好久去不去看黑白庙,路上单边需要3个小时,路好走,也有山路但比起去拜县就好多了。
行驶大约1小时左右,会路过一个温泉,停车休息上厕所,还可以免费用温泉水泡脚,舒服呀!

黑庙是个民间艺术间建立的博物馆,收集了很多物件,因外表黑色为主,气氛压抑,与白庙形成强烈反差,因此有黑庙“地狱”,白庙“天堂”的比喻。



黑庙收集了许多精美的雕刻艺术品,园区的木刻也非常精细。







园区内还有一个打造得十分有味道的园林建筑,可惜不让人进入参观,可惜了。
加载更多
从黑庙出来,直接来到了传说中的白庙,白色的水泥建筑,衬以镜片装饰,在阳光的照射下闪闪发光,确实非常漂亮。我们去的时候,白庙没有让游客进入里面,非常的遗憾。再能围绕着白庙外围进行参观拍照,这里游客很多,但配套餐饮等很方便,价格也不贵。


塔尖是在去年的地震中损坏的,现在还在维修中。




这金碧辉煌的竟然是厕所,好有创意。女士这边需要换鞋。

一天游览后,个人觉得如果对这类建筑没有特别爱好,到是没有必要专门来一趟,6小时车程,吃饭参观3小时,辛苦呀!
今天一大早,老婆带着孩子们去参加前天预订的丛林飞跃,我陪着老爷子在酒店休息。丛林飞跃在当地有许多家代理公司,玩的项目大同小异,地点在清迈去清莱的密林中,大约1小时的单边车程。从孩子们回来的反应看,还是很喜欢这项运动的,刺激但不危险,很有参与性,5-65岁的人群都适合。由于不方便带相机,就不给大家展示了。
下午,我们退房搭乘了双条车(30B/人)前往机场,比起包车或出租便宜多了,开始了我们的返程之旅。晚上还是入住廊曼机场附近的阿玛瑞机场酒店。这个酒店位置非常好,从机场出来通过廊桥步行2分钟就可到达,酒店房间大,也很干净,是个转机的好选择。此时恰逢大年30,我们在酒店观看了春晚,真是不一样的体验呀。
评论(1)
写评论...