🌸第一天总结:最开心的就是找到了一个娃很喜欢的主题酒店,超级大,环境还不错,最重要的是交通吃东西等都很方便。 其次就是吃了第一顿肉,超满足😬
🌸第二天总结:大众常规路线,穿越草原。有向导于涛叔叔的第一天,兴奋,期待,开心。还玩了心心念念的三角翼😬
高空眺望,好爽!
🌸总结第三天:娃最喜欢的驯鹿零距离,还有晚上住宿很新奇,没住过的地暖集装箱,美味的俄罗斯民族之乡美食。
还有热情的俄罗斯红姐😬
🌸这一天感谢还好有于涛叔叔,一大早带我们去了一个山头眺望整个恩和全景。还有一大片白桦林,配上奶牛、马真真是太美好回忆了。😬
晚上看到了一直期待的蒙古包,喂小羊和挤牛奶。可惜太冷了,没去篝火晚会😂
🌸这一天嘛,最开心的就是骑马啦~除了贵点,没毛病
读万卷书走万里路,孩子的好奇心特别强,喜欢探索未知的世界。给娃提供一个开阔眼界,探寻世界的回忆。值啦,值啦…妈妈也觉得值得🤭

🌸【景点汇总】呀。~~景点汇总来啦😬
下面这些是我搜来的,但是总感觉还有很多好玩的地方应该没有归纳进来。
总结一句话就是,呼伦贝尔很大,很多景点。提前了解热门的景点主要是看什么风景或者玩什么项目,挑选自己喜欢和感兴趣的就可以啦😋
1、海拉尔:蒙语的意思是“野就菜地”,有草原明珠之称。----落地的第一站,各种烤牛肉、羊肉一定不能错过呢。
2、呼伦贝尔草原:策马扬鞭,驰骋在广阔的草原上,体验草原生活。草原必备体验
3、莫尔格勒河:老舍笔下的“天下第一曲水”。---不能错过的三角翼飞行,第一站玩的。还好我当时兴趣够足,说是只有在这一站才有的呢。可以瞭望整条河,不可错过的一次体验
4、白桦林:森林玉草原的过度地带。---对于带娃的我来说不喜欢打卡风景景区,一路沿途都有白桦林。
5、额尔古纳湿地公园:保持最完好的,中国最大的湿地公园。---拍照爱好者的天堂吧,很美
6、成吉思汗广场:海拉尔市标志性建筑
7、黑山头:骑马、蒙古包、日落。---可以体验原始草原生活,喂小羊,挤牛奶,穿民族服装,还可以看到很美的晚霞
8、恩和:俄罗斯民族之乡---一个很有特色的小镇,体验了地暖集装箱“箱约”
9、满洲里:与俄罗斯近在咫尺,看中饿边境国门.---住套娃酒店,打卡国门,旋转餐厅看日落。
驼峰天池:火山口积水形成的高位湖泊
银沙湾:得天独厚的沙漠秘境,称为东北第一漠
科尔沁草原:清“孝庄”出生地
大召寺:清顺帝曾在这里留宿过,清朝时被称为“黄庙”
乌兰乌台:虽然没有像很多大山又名,拥有自己独特的风景
乌兰哈达火山公园:草原火山群,熔岩地貌及堰塞湖自然景观
成吉思汗陵:一生戎马,征战南北,横跨欧亚大陆
库布奇沙漠:处于黄河下像一根挂在黄河上的铉
呼伦湖:北疆千里唯一的大泽,水天一色,

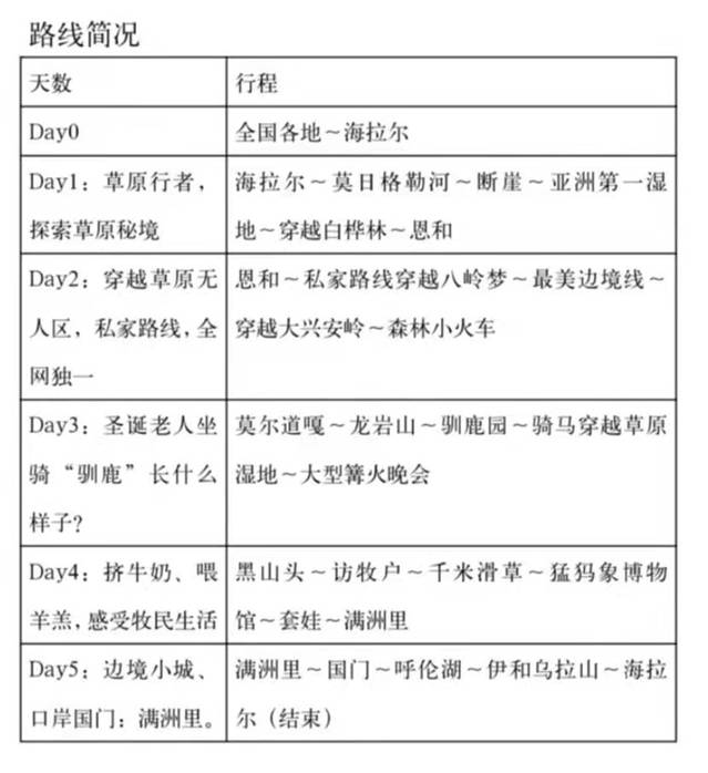
🌸【参考行程】我其实搜了很多,很多行程,但是最终是参考这个。因为觉得比较适合带娃

🌸呀呀呀~照片不够,审核不通过。于涛叔叔大片来凑😬







加载更多
评论(3)
写评论...