


1.推荐在沟口住宿,虽然房价相对来说高一点,但是离景区近,步行即可,不用早起赶路
2.不要去路边没有标价的的餐馆吃饭,不是本地人就狮子大开口乱喊2价的
3.带感冒yao、晕车yao、防高反的yao等,可以提前十天喝红景天预防
4.身份证、学生证、医护证等必要证件,很多景点可以打折
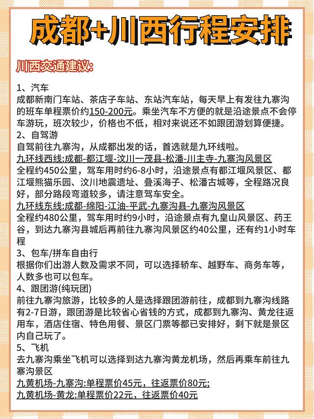
5.下机后也可以乘坐景区班车前往九寨沟景区,单程45元,如果要包车去的花200元
6.不建议自驾游,几乎全是山路十八弯,新手就不要尝试了
7.去黄龙上行索道的钱不要省,海拔4000+,运动易高反,景观栈道只有一条
8.黄龙讲解器不建议买,上山就自己看自己的,如果高反缺氧,根本没心情听讲解
9.黄龙海拔在3000多米,就算高反也只是轻微的头疼,实在担心的可以带一瓶氧气进去
10.九寨沟海拔在2000多米,一般老人小孩都不会高反的
11.不要相信yao材店的yao托,推荐的各种yao材,冬虫夏草,藏红花啥的
12.从成都出发九寨沟导航显示8小时,事实10小时起步,很多单向行驶,堵得很
13.也可以直接乘机直飞九寨沟机场,机场离九寨沟还有88km,一个半小时车程
14.坐观光车时游览树正沟、则查洼沟坐左边,游览日则沟一定要坐右!
15.九寨沟千古情这几年比较火的晚会演出,离九寨沟景区比较近,个人觉得值得一去。



何坪舅舅街市火锅:
这家谢霆锋打卡的市井火锅!!跟着霆锋走,绝对没有错!!环境真的hi绝就是复古的风格。耙菜系列真的绝了冰汤圆也特别好吃建议早点去,不然排队要等很久的
陶德砂锅:
他家算是成都比较出名的川菜了,砂锅系列都很不错,很下饭!
推荐他家的蒜蓉虾仁、香菇煜肥肠、野菌干锅等。
牦牛肉汤锅:
这边的牦牛肉汤锅别具一格,肉质细嫩,味道鲜美,具有较高的营养价值。
松茸烛鸡:
稻城当地名菜之一,软烂的松茸和鲜味十足的鸡汤完美结合,伴着淡淡的草药香气。
牦牛酸奶:
酸奶表层有着一层奶油,黄色硬脂奶皮,扒开奶皮,软嫩粘稠的酸奶像豆腐一样洁白
砂锅宴:
雅鱼其中一种做法则为砂锅鱼,雅鱼的最大特点是其头部天堂藏有一把宝剑。

评论(0)
写评论...